綠聯凈化技術(東莞)有限公司歡迎您!主要產品有黑煙凈化器、干式凈化器、尾氣凈化器等各類產品供您選擇
服務熱線:
傳真:0769-2289 9811
手機:18925574911
郵箱:market@leelool.com網址:m.media168.com.cn
地址:廣東省東莞市松山湖園區新竹路7號1棟102室

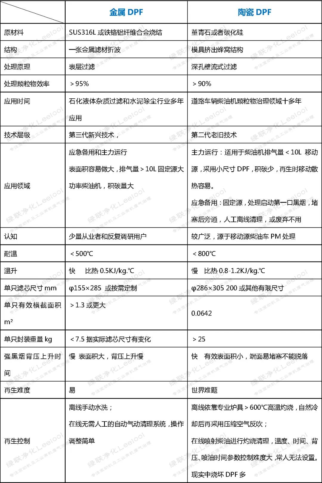
一、第三代黑煙凈化器簡介
綠聯凈化LS-DEZS系列重型柴油機尾氣干式顆粒物捕集器是由綠聯凈化技術(東莞)有限公司技術團隊采用國際先進的吸附工藝,潛心自主研發并擁有全部知識產權的新型柴油機尾氣處理裝置,屬于第三代柴油機黑煙凈化器。通過多組金屬濾芯并聯組成,單元式卡扣設計,當PM碳顆粒物積累造成背壓升高到設定值時,由電子壓力傳感器將壓力信號傳送給電控系統報警并打開旁通,此時需及時抽出金屬濾芯進行水洗再生,濾芯瀝水晾干后放回箱體即可循環使用。黑煙尾氣凈化器箱體采用409不銹鋼,旁通采用耐高溫防雨蝶閥,濾芯采用合金金屬絲濾芯,終生不易生銹。進出口采用國標法蘭,配有4片法蘭片和對應螺母,便于安裝。適用于銀行、機場、數據中心、支維中心、醫院、學校、地產、測試房、租賃機組等等柴油發電機組尾氣黑煙凈化處理。
綠聯凈化第三代干式黑煙凈化器可匹配國內外主流品牌柴油發動機,包括康明斯Cummins,安特優mtu,卡特彼勒CAT,鉑金斯Perkins,沃爾沃VOLVO,三菱重工MITSUBISHI,斗山Doosan,科克Googol,威曼VMAN,濰柴,玉柴,上柴,濟柴,通柴,無動等。根據發動機排氣量的大小選型,基于機組實際的排放情況達到滿意的治理效果。
二、黑煙凈化器的組成與結構
綠聯凈化LS-DEZS系列柴油機第三代干式黑煙凈化器由合金金屬濾芯單元、不銹鋼箱體、旁通管道及控制單元組成,可有效處理大馬力柴油發動機尾氣中的顆粒物,具有空間體積小、安裝便捷、運行安全、開機背壓小及再生方式簡單等特點,具有一定的降噪消音效果,后期維護成本幾乎為零。
影響黑煙凈化器效率和后期維護的因素主要有兩點:濾芯的過濾物材質和濾芯的結構。濾芯的結構主要包括:濾芯兩端的焊接方式和濾材的折波深度。綠聯凈化金屬濾芯采用釬焊工藝精工焊接而成,保障濾芯在使用過程中受高溫高壓氣流沖擊幾乎不會變形;折波深度達到4.5-5厘米(市場上常見的是2-3厘米)。折波設備的水平影響了濾芯的折波深度,折波深度決定了濾芯的吸附能力。
顆粒物捕集器的控制單元由壓力檢測系統、旁通系統、控制系統組成。壓力檢測系統:電子壓力傳感器選用高精度、高穩定性擴散硅壓力敏感芯片,通過可靠性的放大電器,將被測的壓力數值轉換成精準的電信號。高質量的傳感器、精湛的封裝技術以及完善的裝配工藝確保壓力檢測的質量和性能,信號轉換精準。旁通系統:凈化器包含旁通管、耐高溫電磁閥、配合壓力檢測系統和控制系統。當顆粒物捕集器內部因積碳過多而達到預先設定背壓限值時,控制單元控制耐高溫電磁閥會自動打開旁通,確保機組正常運行。當發電機組停機冷卻后,可以靈活抽出濾芯單元,自來水沖洗即可完成積碳的清理。 控制系統:控制系統根據壓力檢測系統檢測及傳輸的數據,控制旁通系統中旁通閥的工作,保障凈化器在機組上使用過程中的安全。
發動機尾氣進入黑煙凈化器箱體后,從濾芯表面進入合金金屬濾芯,碳顆粒物被攔截在濾芯表面,過濾后的氣體從濾芯單元中心流出,進入到后方氣體導流槽,隨后排出,達到發動機尾氣中顆粒物的治理。經過處理后,最終尾氣處理效果滿足《大氣污染物綜合排放標準》GB16297-1996二級,煙氣黑度達到林格曼黑度1級以下,符合國家排放標準。
根據項目現場實際安裝環境,推薦三種安裝方式:機房頂部吊裝;支架支撐安裝;靜音箱頂部安裝。
三、金屬凈化器VS陶瓷凈化器